
Masamang customer service at kung paano ito iwasan: 12 pinakamahusay na tips
Ang masamang customer service ay nakakasama sa negosyo dahil nagiging sanhi ng pagkawala ng customer, pinsasama ang reputasyon, at binababa ang katapatan. Ang m...


Matuto kung paano lumikha ng epektibong mga proseso sa customer service na may 5 hakbang: tukuyin ang mga layunin, magtatag ng mga tungkulin, i-map ang customer journey, pumili ng mga tool, at magpatupad ng feedback loops. Ang mga hakbang na ito ay nagpapabuti ng pagsasanay, produktibidad, automation, at kasiyahan ng empleyado.
Ang susi sa pagpapanatili ng mataas na pamantayan ng customer service ay isang detalyadong proseso sa customer service na maaaring sundin ng inyong team. Sa ibang mga industriya, tulad ng aviation o medisina, ang mga propesyonal ay may mga patakaran at pamamaraan na dapat sundin bago nila makapaglupad ng eroplano o magsagawa ng medikal na pamamaraan. Ang parehong framework ay naaangkop sa pagpamahalaan ng isang mataas na pagganap na customer service team.
Sa artikulong ito, matututunan ninyo kung ano ang mga proseso sa customer service, ang kanilang mga benepisyo, at kung bakit sila ay mahalaga sa pagbibigay ng mahusay na customer service. Saklapin namin ang 5 aksyonableng hakbang upang lumikha ng mga proseso na gumagana at kung paano maiwasan ang mga karaniwang pagkakamali, at aming bubuksan ang mga tunay na halimbawa ng mga SOP at flowchart upang magbigay inspirasyon sa inyo.
Sa simpleng pagsasabi, ang mga proseso sa customer service ay nagbibigay sa inyong team ng isang maaasahang gabay sa paggawa ng desisyon. Isipin ang mga ito bilang mga template na naglalaman ng mga aktibidad na kasangkot sa pagkuha ng isang ticket mula sa katanungan hanggang sa solusyon habang tinutukoy kung ano ang kahulugan ng kalidad ng customer experience para sa inyo.
Isipin na kayo ay nakaharap sa parehong isyu nang dalawang beses. Sa unang pagkakataon, nakakuha kayo ng mabilis na tugon at agad na na-escalate sa isang senior rep o kahit inaalok ng diskwento. Sa pangalawang pagkakataon, kayo ay itinapon mula sa agent patungo sa agent nang walang tulong at hindi makaiwas na magtanong kung bakit ito naging ganito at madali ang unang pagkakataon. Iyan ang magiging hitsura kung ang isang kumpanya ay walang mga proseso at bawat agent ay gumagawa ng arbitrary na mga desisyon.
Ang mga proseso ay hindi kailangang mahigpit na sundin ang mga script. Ang mga ito ay inilaan upang maging flexible at adaptable habang pinapanatili ang parehong antas ng customer care habang lumalaki ang inyong negosyo. Iyan ang dahilan kung bakit ang mga flowchart at SOP ay ang pinakasikat na pagpipilian para sa pagkatawan ng mga proseso.
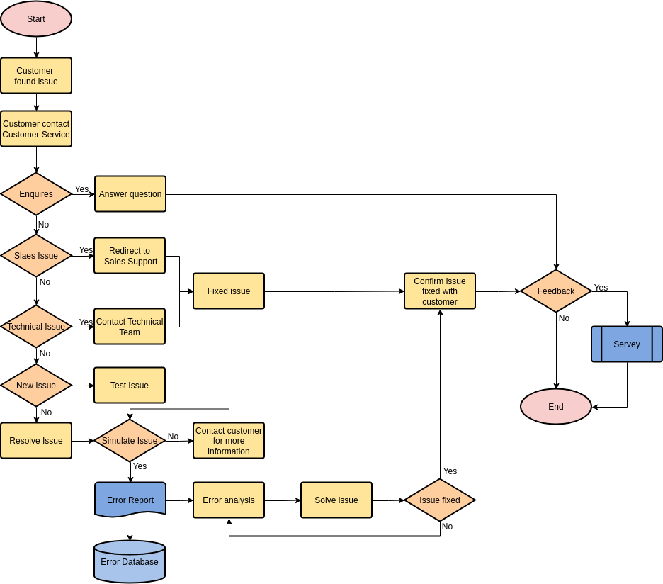
Nasa ibaba ang isang simpleng customer service flowchart na nagdedetalye ng paglalakbay mula sa unang kontak hanggang sa paglutas ng ticket:

Ang mga flowchart ay nagpapabilis ng paggawa ng desisyon, na nagkokompres ng mga kumplikadong proseso sa madaling maintindihan at aksyonableng mga hakbang. Halimbawa, salamat sa isang escalation flowchart, bawat agent ay alam kung sa sino, paano, at kailan dapat ilipat ang isang ticket. Ang mga SOP ay malalim na structured na mga dokumento na nagdedetalye ng mga proseso. Maaari ninyong isipin ang mga flowchart bilang visual na buod ng mas malakas at detalyadong mga SOP.
Ikaw at ang iyong team lamang ang nakakaalam ng iyong eksaktong mga proseso, ngunit lahat ay nakakaalam kung wala kang anuman. Ang karanasan na ibinibigay ng iyong customer service team ay ang sandali ng katotohanan. Ang iyong team ay binubuo ng mga tao na magkakaroon lamang ng magandang at masamang araw, at ang mga patakarang ito ay nagsisiguro na maaari silang gumawa ng mabilis at pare-parehong mga desisyon kahit sa masamang araw.
Ang isang standardized na proseso sa customer service ay nagtatatag ng mga inaasahan at nagpapakita na nakatuon ka sa paglikha ng isang customer-centric na kultura. Sa huli, ang mga proseso ay tungkol sa pagbibigay ng pare-parehong positibong karanasan sa customer at ginagawang bumalik sila para sa higit pa. Sa 3 sa 5 na mga customer na umaalis sa mga brand dahil sa masamang karanasan, ang epektibong mga proseso ay isang mahalagang bahagi ng pagpapataas ng customer loyalty.
Ito ang mga pangunahing benepisyo ng pagtatakda ng mga proseso sa customer service:
Kung kayo ay nagpapabuti ng mga umiiral na proseso, isinusulat ang mga ito, o bumubuo ng bago, ang limang hakbang na ito ay siguradong magbibigay ng matatag na batayan sa anumang customer service team. Ang mga hakbang na ito ay magbibigay-daan sa inyo na maunawaan ang inyong kasalukuyang sitwasyon, lumikha ng mga rebisyon, at masiguro ang patuloy na pagpapabuti. Pinili namin ang mga hakbang na ito batay sa aming sariling karanasan sa pagsusulat ng epektibong mga proseso sa customer service, pati na rin ang karanasan ng aming mga customer.

Lahat ay nagsisimula sa customer-centricity. Naririnig ninyo ito saanman, ngunit iyan ang dahilan kung bakit ito tunay na gumagana. Kapag nakatuon kayo sa inyong mga customer, lahat ng iba pang mga layunin ay nahuhulog sa lugar. Ang pagbatay sa lahat ng inyong ginagawa sa pangangailangan at inaasahan ng customer ay gagabay sa inyo sa pagtatakda ng mga pangunahing KPI at ang pinakamahusay na mga proseso upang makamit ang mga ito, sa huli ay nagreresulta sa kahusay na customer service.
Ngunit una, hindi ninyo mababago ang hindi ninyo nauunawaan. Buksan ang inyong mga kasalukuyang proseso. Kahit na ang mga ito ay hindi na-document at pasalitang napagkasunduan, ang inyong customer service ay gumagana na ayon sa mga hindi nakasulat na patakaran at workflow. Maaari ninyong mahanap na ang mga ito ay gumagana nang maayos mula pa lamang, ngunit sulit pa rin na isulat ang mga ito upang lumikha ng pare-parehong karanasan at pagsalin ng oras sa onboarding.
Upang madiagnose ang inyong mga umiiral na proseso, magtanong ng mga katanungang ito:
Kapag nakita ninyo ang mga kakulangan, isaalang-alang kung anong uri ng karanasan ang nais ninyong magkaroon ang inyong mga customer. Titingnan namin ang pagdedetalye ng isang customer journey sa susunod na hakbang, ngunit minsan, ang pagtatanong sa inyong mga customer ay ang pinakamahusay na bagay na maaari ninyong gawin. Huwag kalimutang kolektahin ang feedback ng empleyado, din. Ang kanilang pananaw ay maaaring magbunyag ng mga isyu sa inyong mga internal na proseso sa customer support, ngunit maaari rin nilang tulungan kayong maunawaan ang inyong mga customer.
Anuman ang laki ng inyong customer service team, malamang na mayroon kayong mga itinalagang tungkulin at mga itinatag na proseso, kahit na hindi nakasulat. Ang pagpapabuti ng mga prosesong ito ay hindi lamang mangangailangan ng pagtatalaga ng mga tungkulin kundi tutulong din sa inyo na gawin ito nang epektibo.
Ang isang tao ay kailangang gumawa ng mga proseso, masiguro ang pagsasanay, at subaybayan at sukatin ang pag-unlad. Higit pa, ang ilang mga proseso, tulad ng escalation, ay malinaw na tutukoy ang mga tungkulin ng senior at junior na staff, na tumutulong sa inyo na mas mahusay na istruktura ang inyong mga departamento. Panghuli, ito ay magandang kasanayan na isama ang pangalan ng responsableng tao kung saan dapat idinireto ang mga katanungan.
Kung kailangan ninyo ng tulong sa pagpapasya kung ano ang batayan ng inaasahang mga resulta ng pakikipag-ugnayan sa customer, subukan ang paggawa ng isang customer journey map. Ito ay isang visual na representasyon ng mga customer na umaabot sa kanilang mga layunin. Ito ay nagdedetalye ng lahat ng touchpoint, motivasyon, at pangangailangan ng customer sa iba’t ibang yugto, na nagbibigay sa inyo ng isang benchmark upang i-modelo ang mga indibidwal na pakikipag-ugnayan sa customer.
Sa lumalaking inaasahan ng customer, ang inyong pinakamahusay na pagkakataon ay malaman ang inyong mga customer nang napakahusay na maaari ninyong ayusin ang mga problema bago pa nila malaman na may problema. Halimbawa, ang mga madalas at madaling katanungan ay maaaring magpahiwatig ng kakulangan sa mga opsyon sa self-service o ang mga ito ay hindi madaling ma-access, na nag-uudyok sa inyo na gumawa ng mga pagsasaayos.
Ang pinakamahusay na paraan upang makatipid ng oras, para sa inyong mga customer at empleyado, ay mamuhunan sa mga opsyon sa self-service, tulad ng mga knowledge base. Sa katunayan, ang isang survey ay nagpapakita na 8 sa 10 na mga customer ay sumasalamin sa pangangailangan para sa mas maraming mga opsyon sa self-service sa pamamagitan ng isang customer portal:

Ang mga ito ay nagbibigay-daan sa mga agent na mag-refer sa mga customer sa mga artikulo sa self-help sa halip na gumastos ng malaking halaga ng oras na gabayan ang mga customer sa bawat hakbang. Ang isa pang mahalagang tool sa self-service ay ang mga chatbot. Ang mga ito ay naghahatid ng suportang katulad ng tao 24/7, madalas na nagtuturo sa mga customer sa mabilis na mga solusyon sa self-service nang mas mabilis kaysa sa mga human agent.
Maaari ninyong itakda ang isang mahusay na proseso sa customer support ngunit mahirapan na pagsamahin ito sa lahat ng mga channel at touchpoint. Pagkatapos ng lahat, isa sa mga pangunahing dahilan kung bakit nais ninyong itakda ang mga proseso ay upang maiwasan ang mga information silo at pabalik-balik sa pagitan ng mga departamento. Walang maraming bagay na mas pinagsisikapan ng mga customer kaysa sa pagiging inilipat mula sa agent patungo sa agent, hindi na nabanggit ang pagkabahala ng pagkakailangang ulitin ang impormasyon.
Ang magandang omnichannel ticketing software ay magbibigay-daan sa inyong mga team na manatiling nasa loop at walang pagsisikap na magbahagi ng impormasyon sa mga departamento at channel. Higit pa, ang mga sistemang ito ay nagbibigay-daan para sa in-ticket collaboration, komunikasyon ng agent, at accountability.
Ang pagtatakda ng mga proseso ay hindi isang one-off na gawain. Ang inyong mga customer at negosyo ay umuunlad sa paglipas ng panahon, na muling tinutukoy kung ano ang kahulugan ng magandang customer service. Iyan ang dahilan kung bakit mahalagang bumuo ng isang feedback loop. Nangangahulugan ito na hindi lamang kayo nagsasalin at nag-aanalisa ng feedback kundi kumikilos din at ginagawang walang hanggang cycle ang prosesong ito. Sa ganitong paraan, maaari ninyong bawasan ang anumang kakulangan sa bud bago ito maging mga problema.
Armado ng inyong kaalaman tungkol sa mga proseso at ang mga insight mula sa mga kasama, KPI, at marahil kahit mga customer, maaari ninyong simulan ang pagsusulat ng lahat. Magtakda ng mga aksyonableng layunin at accountability upang masiguro na pinapanatili ninyo ang pangako sa mga bagong proseso. Ilarawan ang bawat hakbang at ilista ang mga mapagkukunan at impormasyon na kinakailangan.
Ang ilang mga pagpipilian na inyong ginagawa sa daan ay maaaring maging makasama sa paggana ng inyong mga proseso. Narito ang ilang aksyonableng insight na dapat ninyong laging isaalang-alang kapag gumagawa ng anumang pagbabago sa inyong mga proseso.
Ang pagtatakda ng mga proseso nang maaga ay nagiging mas mahalaga kapag lumalaki kayo mamaya. Isipin kung gaano kalaki ang oras na maaari ninyong makatipid sa pamamagitan ng pagbibigay sa mga bagong empleyado ng isang malinaw na manual sa halip na patuloy na ulitin ang parehong impormasyon. Gayunpaman, huwag kalimutang makipag-ugnayan sa bawat bagong pagbabago sa proseso ng customer support at magbigay ng pagsasanay sa mga umiiral na empleyado. Ang mga proseso ay maaaring tunay na maglingkod sa kanilang layunin lamang kapag lahat ng empleyado ay sumusuporta.
Ang mga proseso sa customer support ay inilaan upang maging madaling sundin at mauulit. Iyan ang dahilan kung bakit ang mga ito ay madalas na gumagana sa isang if-then na batayan, eksaktong tulad ng isang makina. Halimbawa, ang inyong mga proseso ay maaaring sabihin na kung ang isang enterprise client ay makipag-ugnayan sa inyo, ang ticket ay dapat sagutin kaagad. Ang pagtatakda ng automation at SLA rules ay maaaring mapataas ang kahusayan at mabawasan ang human error pa, ngunit higit sa lahat, nakakatipid ito ng oras at pera.
Sa LiveAgent, maaari ninyong mabawasan ang mga paulit-ulit na gawain. Ang mga automation rule ay isang malakas at flexible na feature na may kakayahang kopyahin ang karamihan ng inyong mga proseso. Ang mga customer service agent ay hindi na masasayang oras sa pag-alala kung ano ang mga tamang tag, makakakuha sila ng mga tamang ticket na awtomatikong itinalaga at hindi na makakaligtaan ang mga urgent na ticket.

Ang magandang mga patakaran ay walang kahulugan kung ang inyong mga agent ay patuloy na nagsusumikap para sa data at ang mga departamento ay lumilikha ng mga information silo. Ang mga customer ay nagsisikap na ulitin ang impormasyon sa maraming rep. Ito ay nagpapakita na hindi ninyo sila kilala at hindi kayo interesado na makilala sila.
Sa kabilang banda, ang mga customer ay perpektong handang magbigay ng kanilang personal na impormasyon kung nangangahulugan ito na makakakuha sila ng personalized, walang hassle na serbisyo. Sa katunayan, 80% ng mga consumer ay magbabahagi ng personal na data sa pagpalit ng mga deal o alok. Iyan ang dahilan kung bakit nais ninyong mamuhunan sa customer support software na nagbabago ng nakakaabala na gawain ng pagsentro ng inyong data sa isang seamless na ugali.
Ang pagkita ng mga KPI na tumataas ay mahusay, ngunit nang walang direktang insight sa mga karanasan ng customer, kayo ay magpapahula magpakailanman kung ano ang gumagana at bakit. Ang pagtatanong para sa feedback ay dapat na bahagi ng bawat pakikipag-ugnayan sa customer. Maaari ninyong lumikha ng isang brand na bagong SOP na nagdedetalye ng mga paraan upang magtanong para sa feedback ng customer. Gayunpaman, ito ay isa pang madaling i-automate na bagay. Gamit ang mga tool tulad ng LiveAgent’s Nicereply integration, bawat paglutas ng ticket ay awtomatikong susundan ng isang feedback prompt.
Ito ang customer service at sales department na nagsasalita direkta sa mga customer. Ang pagbabahagi ng impormasyon na kanilang nakolekta sa ibang mga departamento ay mahalaga para sa kalusugan at tagumpay ng negosyo. Ang kanilang mga insight ay partikular na mahalaga sa mga departamento ng marketing at development, dahil maaari itong magpalakas ng karagdagang mga desisyon. Sa kabaligtaran, ang customer service ay hindi maaaring gumagana nang maayos at magbigay ng kapaki-pakinabang na mga sagot nang hindi alam kung ano ang ginagawa ng ibang mga departamento.
Ang consistency ay ang pinakakaraniwang isyu, sa kabila ng katotohanan na ang mga proseso ay madalas na itinakda na may layuning consistency. Kung naniniwala kayo na ang inyong mga proseso ay nagreresulta sa tagumpay ngunit hindi sinusunod, siguraduhin na ang mga customer service agent ay sapat na sinanay at responsable. Pakinggan ang kanilang feedback upang matukoy kung ang isyu ay maaaring nasa ibang lugar.
Ang pagpapabaya sa feedback ay maaaring maging mahal sa anumang pagsisikap sa negosyo, at ang mga proseso sa customer service ay pareho. Itinakda ninyo ang mga bagong proseso, at biglaan, maraming mga customer ang nagsasabing patuloy silang inilipat pabalik at pasulong. Nangangahulugan iyon na oras na na-revise ang inyong proseso sa customer support. Marahil ay hindi ninyo sinasadyang lumikha ng isang hindi kinakailangang hakbang o nagpalakas ng paglikha ng mga information silo.
Ang hindi paggamit ng teknolohiya ay nangangahulugang pagkawala ng pera at mga mapagkukunan araw-araw. Ang mga provider ng help desk software ay naisip na ang inyong mga proseso, na bumuo ng mga patakaran, automation, at mga feature sa collaboration upang gawing mas madali ang mga bagay para sa inyo. Ngunit maging maingat na ang walang pag-iisip na pagpapalakas ng innovation o hindi pagsubaybay sa paggamit ng teknolohiya ay maaaring magkaroon ng mga negatibong epekto, na nagreresulta sa masamang customer service at mga frustrated na customer.
Ang mabagal na oras ng tugon ay maaaring magbunyag ng hindi kinakailangang o nawawalang mga hakbang sa inyong proseso. Ang mga nawawalang hakbang ay nagreresulta sa mga hindi siguradong agent na tumatagal ng masyadong mahabang panahon upang magdesisyon, habang ang mga hindi kinakailangang hakbang ay nagpapabagal sa buong proseso.
Ang hindi pagsasara ng loop. Ang mga proseso ay dapat na patuloy na baguhin. Bawat pagsasaayos na ginawa ay nagreresulta sa isang bagong cycle ng pagsusuri. Isama ang mga feedback loop, mula sa mga customer at empleyado, at patuloy na sukatin ang mga KPI.
Ang pagkita ng mas magandang feedback at mas relaxed na staff ay ang layunin sa dulo, ngunit nang walang maaasahang sukatan ng inyong pagsisikap, hindi ninyo kailanman malalaman ang sukat ng inyong tagumpay. Ang pagtatakda ng mga nasusukat na layunin ay nagbibigay-daan din sa inyong mga agent na makita at ipagdiwang ang pag-unlad.
Ang mga standard na key performance indicator (KPI) na ito ay tutulong sa inyo na sukatin ang pagiging epektibo ng inyong mga proseso:
Average time to resolution (TTR): Ito ang pinakamahusay na tagapagpahiwatig ng kahusayan ng proseso. Sa maraming gumagalaw na bahagi, madali para sa isang ticket na makukulong. Kung ang inyong mga proseso ay itinakda nang tama, ang inyong mga customer ay maaaring dumaan sa mga touchpoint nang maayos at makamit ang kanilang mga layunin sa tamang oras.
Average response time (ART): Kung ang inyong staff ay gumagugol ng oras sa pag-alala kung ano ang susunod na pinakamahusay na hakbang at kumonsulta sa iba, ang inyong oras ng tugon ay magsusuffer. Ang isang nabawasang oras ng tugon ay malinaw na nagpapahiwatig na ang inyong customer service ay tumatakbo nang mas maayos.
Customer satisfaction score (CSAT): Ito ay sumusukat sa pangkalahatang kasiyahan sa mga agent ng customer service. Ang mga customer ay may mataas na inaasahan ng propesyonalismo at bilis, at ang inyong kakayahan na matugunan ang mga inaasahang ito ay siguradong makikita sa kasiyahan ng customer.

Ang ibang mga sukatan, tulad ng Customer effort score (CES), Net promoter score (NPS), o churn rate, ay maaaring mapabuti, din. Salamat sa mas mahusay na oras ng tugon at paglutas, ang mga customer ay makakaramdam na mas pinahahalagahan at tapat sa inyong brand. Maging maingat na magtakda ng mga realistic na layunin at accountability, ngunit maging maingat sa paglikha ng hindi kinakailangang stress sa inyong mga customer service agent.
Ang mga proseso sa customer service ay gumagabay sa inyong team sa paggawa ng mga desisyon. Ang mga ito ay gumagana bilang mga template para sa paghawak ng mga ticket mula simula hanggang dulo. Narito ang ilang mga case study ng mga kumpanya na nagpatupad ng mga proseso at kung paano ito nakinabang sa kanila.
Ang Namecheap, isang nangungunang kumpanya sa pagpaparehistro ng domain at web hosting, ay nakaharap sa mga hamon na may maraming mga kahilingan sa suporta. Nag-set up sila ng malinaw na mga proseso ng escalation upang mas mahusay na pamahalaan ang customer service.
Sa pamamagitan ng pagtukoy ng mga antas ng serbisyo at kasanayan, siniguro nila na ang mga ticket ay naka-kategorya at ipinadala sa mga tamang team. Ito ay nabawasan ang hindi kinakailangang escalation at nabawasan ang oras na kinakailangan upang malutas ang mga kumplikadong isyu.
Ang Texas Tech University ay nagkaroon ng problema sa pagpamahalaan ng maraming mga kahilingan sa suporta mula sa mga estudyante at staff. Lumikha sila ng mga SOP para sa iba’t ibang mga sitwasyon tulad ng mga teknikal na isyu, mga katanungan sa administratibo, at mga emergency.
Ang mga SOP na ito ay nagbigay ng malinaw na mga hakbang para sa pag-escalate ng mga isyu, pakikipag-usap sa ibang mga departamento, at mabilis na paglutas ng mga problema. Ito ay nagpabuti ng internal na komunikasyon at koordinasyon.
Ang Airbnb ay gumagamit ng personalized na mga proseso sa suporta upang mapabuti ang karanasan ng customer. Mayroon silang mga SOP para sa mga karaniwang isyu tulad ng mga problema sa pagbooking, mga alalahanin sa kaligtasan, at mga pagtatalo sa host-guest.
Ang mga SOP na ito ay gumagabay sa mga agent ng suporta sa bawat hakbang, mula sa katanungan hanggang sa paglutas, na nagsisiguro ng pare-parehong at customized na mga tugon. Ang diskarteng ito ay nagpabuti ng mga oras ng paglutas at bumuo ng tiwala at katapatan sa pamamagitan ng pagbibigay ng maaasahang suporta.
Ang hinaharap ay tungkol sa pagbibigay ng pare-parehong kahusay na personalized na mga karanasan, at ang AI ay nasa unahan. Tinalakay namin ang pagtatakda ng mga automation rule upang awtomatikong sumunod sa mga proseso. Ang AI ay dapat na kumuha ng mga menial na proseswal na gawain. Ito ay nagbibigay-daan sa mga human agent na tumuon sa mga natatanging gawain ng tao at mga kumplikadong isyu.
Ang mga chatbot na pinapagana ng AI ay maaaring i-program upang sumunod sa inyong mga proseso, na nagiging mga bagong pre-trained na agent. Kung kailangan ng escalation, ang mga chatbot ay maaaring matagumpay na kumonekta sa mga customer sa mga tamang agent sa mga tamang departamento.
Ang mga chatbot at AI copilot ay tutulong din sa mga information silo. Sa pamamagitan ng pagkolekta ng data sa mga pag-uusap ng customer, maaari itong magbigay ng mga mungkahi, insight, at mga buod ng mga nakaraang pag-uusap. Maaari ninyong madaling idagdag ang mga ito sa inyong website gamit ang mga opsyon na walang code tulad ng URLsLab bot.
Ang mga customer ngayon ay walang putol na lumalakbay sa mga channel, kaya ang pagiging kasalukuyang sa iba’t ibang channel ay sulit. Gayunpaman, ang pagbibigay ng pare-parehong positibong karanasan sa pamamagitan ng lahat ng mga channel na ito ay isang buong ibang kuwento. Ang omnichannel customer service software ay tutulong sa inyo na manatiling sumusunod sa pangangailangan habang pinagsasama ang mga proseso at karanasan sa lahat ng mga platform, lahat sa isang dashboard. Ang mga feature tulad ng hybrid ticket stream system ay magbibigay-daan sa inyo na subaybayan ang paglalakbay ng customer sa pamamagitan ng iba’t ibang channel sa isang ticket, na ginagawang walang pagsisikap ang pagbabahagi ng impormasyon at collaboration.
Tandaan na ang inyong team lamang ang nakakaalam ng inyong eksaktong mga proseso, ngunit lahat ay nakakaalam kung wala kayong anuman. Ang epektibong mga proseso sa customer service ay tutulong sa inyo na magbigay ng mahusay na karanasan sa customer, na nagbabago sa kanila sa mga loyal na customer. Iyan ang dahilan kung bakit ang pamumuhunan sa customer service at mga proseso sa suporta ay mahalaga.
Ang pinakamahirap na bahagi ng mga proseso sa customer service ay nagsisiguro ng consistency sa mga channel at departamento. Ang magandang customer service software ay ginagawang mas madali ang pakikipagtulungan, pagbabahagi ng impormasyon, pag-automate, at pagsubaybay sa customer journey sa isang dashboard, na nagsisiguro ng pare-parehong karanasan. Subukan ang libreng 30-araw na trial ng customer service software mula sa LiveAgent!
I-automate at makamit ang inyong mga layunin sa KPI gamit ang customer service software mula sa LiveAgent! Pamahalaan ang mga proseso sa customer service, i-automate at makamit ang inyong mga layunin sa KPI gamit ang customer service software mula sa LiveAgent!

Ang masamang customer service ay nakakasama sa negosyo dahil nagiging sanhi ng pagkawala ng customer, pinsasama ang reputasyon, at binababa ang katapatan. Ang m...

Tuklasin ang papel ng isang Escalation Manager sa customer service. Matuto ng mga pangunahing kasanayan, best practices, at kung paano nila pinipahusay ang kasi...

Tuklasin ang lumalaking kahalagahan ng customer service sa pagpapahusay ng customer experience. Matuto ng 6 tips upang mapataas ang satisfaction, retention, at ...